Dịch vụ Internet và những ứng dụng cơ bản

MỤC LỤC

Các nhà cung cấp dịch vụ Internet

Hiện tại ở Việt Nam có 16 ISP đăng ký cung cấp dịch vụ, trong đó có các ISP đã chính thức cung cấp dịch vụ là: Tổng Công ty Bưu chính Viễn thông Việt Nam (VNPT), Công ty đầu tư phát triển công nghệ FPT, Công ty Netnam - Viện công nghệ thông tin, Công ty điện tử viễn thông quân đội (Viettel), Công ty cổ phần dịch vụ Internet (OCI), Công ty cổ phần dịch vụ Bưu chính Viễn thông Sài Gòn (SPT), Công ty cổ phần viễn thông Hà Nội (HANOITELECOM). Các IXP (IAP) tại Việt nam bao gồm: Tổng Công ty Bưu chính Viễn thông Việt Nam (VNPT), Công ty đầu tư phát triển công nghệ FPT, Công ty điện tử viễn thông quân đội (Viettel), Công ty viễn thông điện lực (ETC), Công ty cổ phần dịch vụ Bưu chính Viễn thông Sài Gòn (SPT), Công ty cổ phần viễn thông Hà Nội (HANOITELECOM).

Hình 1.6: Các phương thức kết nối Internet phổ biến.
Hình 1.6: Các phương thức kết nối Internet phổ biến.

KHÁI NIỆM VÀ ĐỊNH NGHĨA 1. Các phương thức kết nối

Địa chỉ IP và tên miền 1. Địa chỉ IP

Người sử dụng sẽ khó nhớ được địa chỉ IP dẫn đến việc sử dụng dịch vụ từ một máy tính nào đó là rất khó khǎn vì thế hệ thống DNS (Domain Name System - DNS) được giới thiệu ở phần tiếp theo) sẽ gán cho mỗi địa chỉ IP một cái tên tương ứng mang một ý nghĩa nào đó, dễ nhớ cho người sử dụng mà thuật ngữ Internet gọi là tên miền. a) Giới thiệu về hệ thống quản lý tên miền (Domain Name System-DNS). • Máy chủ quản lý tên miền cục bộ gửi yêu cầu đến máy chủ quản lý tên miền có đuôi (.com) tìm tên miền www.google.com. Máy chủ quản lý tên miền quản lý các tên miền.com sẽ gửi lại địa chỉ của máy chủ quản lý tên miền google.com. • Máy chủ quản lý tên miền cục bộ sẽ hỏi máy chủ quản lý tên miền google.com này địa chỉ IP của tên miền www.google.com. Do máy chủ quản lý tên miền google.com có cơ sở dữ liệu về tên miền www.google.com nên địa chỉ IP của tên miền này sẽ được gửi trả lại cho máy chủ quản lý tên miền cục bộ. • Máy chủ tên miền cục bộ chuyển thông tin tìm được đến máy của người sử dụng. • Máy tính của người dùng sẽ sử dụng địa chỉ IP này để mở một phiên kết nối TCP/IP đến máy chủ chứa trang web có địa chỉ http://www.google.com/. Tổ chức Hệ thống DNS theo sự phân cấp tên miền trên Internet được cho ở hình dưới đây. c) Cấu tạo tên miền (Domain Name): Để quản lý các máy đặt tại những vị trí vật lý khác nhau trên hệ thống mạng nhưng thuộc cùng một tổ chức, cùng lĩnh vực hoạt động… người ta nhóm các máy này vào một tên miền (Domain).

Hình 1.8:  Tổ chức của hệ thống quản lý tên miền
Hình 1.8: Tổ chức của hệ thống quản lý tên miền

Giới thiệu về các dịch vụ chủ yếu trên Internet

Ðể chat bằng chương trình Chat client, người truy cập mạng phải biết được ít nhất là các khái niệm như "Server chat" (cho phép kết nối đến server này để chat, và hiện nay trên mạng Viêt Nam có các server để chat là: irc.saigonnet.vn, chat.fpt.com; irc.vietchat.com Thường các Port chat (cổng dịch vụ chat) là 6667 hoặc 23; Các server này có rất nhiều phòng chat, như:. #lobby, #netcenter, #vietchat, #saigonnet,). • Các phương thức kết nối Internet (Có 5 cách, trong đó cách kết nối thông qua mạng LAN và qua modem cần chú ý hơn). • Khái niệm địa chỉ IP, tên miền. Hệ thống quản lý tên miền. • Web và HTML, các khái niệm về www, trình duyệt web. Ngôn ngữ đánh dấu siêu văn bản HTML. • Sơ lược về một số dịch vụ chủ yếu trên Internet. CÂU HỎI VÀ BÀI TẬP. Mạng Ineternet ra đời vào năm nào? Trình bày lịch sử phát triển của Internet. Dịch vụ Ineternet được chính thức cung cấp tại Việt nam vào năm nào?. a) Tiền thân của Internet. b) Một chuẩn mạng cục bộ (LAN). c) Một chuẩn mạng diện rộng (MAN). a) Tiền thân của Internet. b) Một chuẩn mạng cục bộ (LAN). c) Một chuẩn mạng diện rộng (MAN). Để 2 mạng có thể kết nối với nhau thì:. Các thiết bị thường dùng để kết nối các mạng trên Internet a) Router. Giao thức được dùng chủ yếu trên Internet? Trình bày về giao thức đó. TCP có mấy tầng?. Mô hình OSI có mấy tầng? Trình bày về mô hình OSI và các tầng của TCP/IP?. Các tầng nào dưới đây không thuộc giao thức TCP/IP ? a) Tầng truy cập mạng. Trong các thuật ngữ dưới, những thuật ngữ nào chỉ bộ giao thức?. Trong các thuật ngữ dưới đây, những thuật ngữ nào KHÔNG chỉ dịch vụ Internet a) WWW (World Wide Web). d) TCP/IP (Transmission Control Protocol/Internet Protocol) Câu 15:. Luật lệ trên Internet là gì? Ai đặt ra chúng?. Hãy chọn đúng các nhà cung cấp dịch vụ Internet và nêu tên đầy đủ của từ viết tắt a) IAP. a) Kết nối trực tiếp. Trình bày về địa chỉ IP. Những cấu trúc địa chỉ IP nào dưới đây là đúng ? Tại sao?. Mục đích chính của việc đưa ra tên miền a) Dễ nhớ. b) Tên miền đẹp hơn địa chỉ IP c) Thiếu địa chỉ IP. Hệ thống tên miền được tổ chức theo a) Ngang hàng. b) Phân cấp hình cây c) Khụng cú tổ chức rừ ràng d) Theo các lớp. Internet Explorer là. b) Trình duyệt web dùng để hiển thị các trang web trên Internet. Ngôn ngữ đánh dấu siêu văn bản có viết tắt là? Trình bày về ngôn ngữ đánh dấu siêu văn bản. Ngôn ngữ đánh dấu siêu văn bản. a) Là 1 ngôn ngữ lập trình hệ thống rất mạnh b) Là 1 ngôn ngữ lập trình ứng dụng rất mạnh. c) Là ngôn ngữ đơn giản, sử dụng các thẻ để tạo ra các trang văn bản hỗn hợp d) Không phải ngôn ngữ lập trình.

Hình 1.13: Cửa sổ một chương trình chat
Hình 1.13: Cửa sổ một chương trình chat

DỊCH VỤ WWW 1. Giới thiệu chung

Thực hành sử dụng chương trình INTERNET EXPLORER (1) Khởi động và thoát khỏi chương trình Internet Explorer

+ Quay trở về trang Web mặc định: khi đang ở trong một trang Web nào đó mà muốn quay trở lại một trang Web mặc định, chỉ bằng cách đơn giản là kích chọn vào nút Home trên thanh công cụ. Điều này cho phép bạn có thể xem lại nội dung đã xem nhanh hơn, đồng thời có thể xem lại các trang WEB đã xem trong trạng thái không kết nối INTERNET (Work Offline).

KẾT NỐI INTERNET 1. Giới thiệu chung

Kết nối thông qua mạng cục bộ

+ Bước 4: Mở và di chuyển con trỏ đến vị trí trang văn bản cần sao chép, + Bước 5: Thực hiện lệnh Paste (như ở mục Paste đoạn văn bản). Trong cửa sổ “Local Area Network Settings” kích chọn ô “Use a proxy server” để trình duyệt Internet Explorer chọn kết nối Internet qua Proxy Server.

Kết nối thông qua đường điện thoại

Để cài đặt Modem mới với hệ điều hành Windows 98, các bước tiến hành tuần tự như sau : - Kích đúp vào biểu tượng My Computer trên màn hình, sau đó kích đúp vào biểu tượng Control Panel. - Khi cửa sổ Network Protocol xuất hiện, chọn dòng Microsoft trong danh sách Manufacturers ở khung bên trái màn hình và chọn TCP/IP trong danh sách Network Protocols ở khung phải rồi kích chuột vào nút OK.

TÌM KIẾM THÔNG TIN TRÊN INTERNET 1. Tìm kiếm theo các trang liên kết

Tìm kiếm theo câu điều kiện

Kết quả tìm kiếm xuất hiện ở dạng trang Web nhưng đặc biệt là trang Web này chứa những dòng địa chỉ liên kết đến những trang Web khác có chứa các từ tìm kiếm. + Bước 3: nhấp chuột vào một dòng địa chỉ liên kết để mở trang Web có nội dung nói về nấm linh chi.

Địa chỉ SEARCH.NETNAM.VN với chức năng tìm kiếm thông tin

Chuẩn được chọn cho bộ tỡm kiếm phải phự hợp với chuẩn được chọn sử dụng trờn bộ gừ (vớ dụ nếu chọn chuẩn TCVN trờn bộ tỡm kiếm thỡ trờn bộ gừ Vietkey2000 đang sử dụng cũng phải đặt chuẩn TCVN3). Chương trình tìm kiếm phân biệt các từ theo kí tự khoảng trống (tạo bằng phím SpaceBar) hoặc kí tự cách (tạo bằng phím Tab).

Thế nào là một cụm từ?

Một từ là sự kết hợp các chữ cái hoặc các số với nhau trong đó không bao gồm các khoảng trống.

Cách thức sắp xếp các địa chỉ liên kết trong trang Web kết quả

DỊCH VỤ THƯ ĐIỆN TỬ 1. Giới thiệu chung

- Bước 2: Một cửa sổ sẽ hiện ra cho phép người dùng nhập các thông tin về địa chỉ của người nhận, chủ đề của bức thư, những người được gửi kèm và phần màn hình trắng rộng phía dưới dùng cho việc soạn thư. Người được đồng gửi bớ mõt: Khi gừ địa chỉ của một người đồng nhận vào dũng đồng nhận *, địa chỉ của người nhận này không xuất hiện trong bức thư khi nhận được.

DỊCH VỤ TẢI TỆP TIN

Ví dụ, lựa chọn Download Virus Removal Tool để mở danh sách các công cụ tìm kiếm và loại bỏ Virus Sasser đã lây nhiễm vào các tệp tin trên máy tính. Sau đó, tìm phần nội dung hướng dẫn cách loại bỏ virus ra khỏi máy tính có nội dung như hình trên và nhấp chuột vào liên kết để tải tệp tin cần thiết.

DỊCH VỤ CHAT

    Các lựa chọn giúp người dùng có thể tùy biến được những lựa chọn của mình như: tìm kiếm trong toàn diễn đàn hoặc trong từng chủ đề riêng, tìm bài đăng theo một tiêu chí nào đó (thời gian, số lượng,.), chọn cách hiển thị kết quả tìm được. Đây thực sự là một tiện ích hấp dẫn với các thành viên của diễn đàn khi các thành viên này muốn cùng thảo luận về một chủ đề cần có sự thảo luận và đóng góp ý kiến nhanh chóng của các thành viên đang có mặt.

    0 CHƯƠNG 3: GIÁO DỤC ĐIỆN TỬ (E-LEARNING)

    KHÁI QUÁT CHUNG 1. Lịch sử phát triển

      Trên mạng Internet có hàng trăm trang Web cung cấp dịch vụ đào tạo theo mô hình E-Learning, điển hình là dịch vụ luyện thi trực tuyến trên mạng của công ty phát triển phần mềm VASC với trang Web http://www.truongthi.com, Trung tâm đào tạo kỹ thuật viên mạng CISCO qua trang Web http://www.cisco.com,… Bộ khoa học và công nghệ cũng đã thành lập trung tâm VITEC chuyên sát hạch CNTT và hỗ trợ đào tạo. Phần dưới đây sẽ đưa ra các đánh giá chung nhất cho cả hai phía: phía cơ sở đào tạo hoặc nhà cung cấp dịch vụ đào tạo và phía người học (lưu ý rằng nếu như trong giáo dục đào tạo truyền thống, các thuật ngữ dịch vụ đào tạo rất ít được sử dụng thì trong môi trường E-learning thì thuật ngữ dịch vụ đào tạo lại được biết đến một cách khá phổ biến).

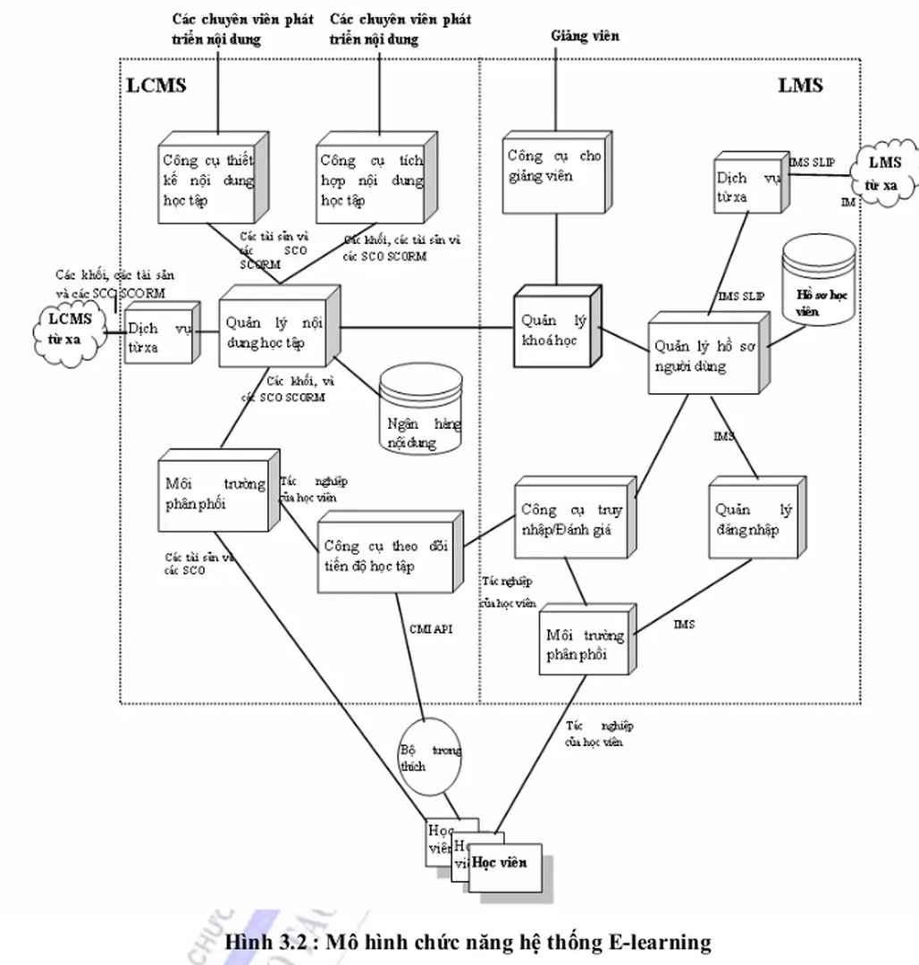
      CẤU TRÚC CỦA MỘT HỆ THỐNG E-LEARNING 1. Mô hình chức năng

        • Hồ sơ học viên (Learner Profile): Thông tin hồ sơ học viên có thể bao gồm dữ liệu cá nhõn, kế hoạch học tập, bản theo dừi quỏ trỡnh học tập, cỏc yờu cầu truy nhập, bằng cấp và chứng chỉ đã đạt được, các mức trình độ, hiểu biết của học viên đã đạt được trong thời điểm hiện tại. • Các công cụ thiết kế bài giảng điện tử (4): Dùng để hỗ trợ việc xây dựng và thiết kế bài giảng điện tử bao gồm các thiết bị dùng cho studio (máy ảnh, máy quay phim, máy ghi âm..) cho đến các phần mềm chuyên dụng để xử lý multimedia cũng như để thiết kế xây dựng bài giảng điện tử và lập trình.

        Hình 3.2 : Mô hình chức năng hệ thống E-learning
        Hình 3.2 : Mô hình chức năng hệ thống E-learning

        Learning (Electronic - Learning)

        TCP/IP là tên gọi của phần mạng (network layer) và phần liên kết (link layer) trong giao thức mạng này, nhưng trên thực tế khi nói TCP/IP người ta ngầm hiểu cả các ứng dụng (thủ tục) ở mức cao hơn như Telnet, FTP, NNTP, WWW. Dịch vụ tra cứu siêu văn bản (hypertext). PHỤ LỤC B: LÀM THẾ NÀO ĐỂ HỌC TỪ XA Cể HIỆU QUẢ. Làm thế nào để cung cấp một phương pháp cho phép học viên tiếp cận được với các khoá học từ xa sao cho tốt hơn, học viên được giao các loại băng video, băng audio, mạng Internet, các tài liệu in sẵn, hay cùng kết hợp tất cả các loại hình này. Thậm chí những học viên vẫn đang còn học trong trường đại học, đôi khi cũng được phép đăng ký tham dự các khoá học từ xa, đó là cách mà học viên phát triển để hướng tới bằng cấp. Bài học này đưa ra các gợi ý và cho thông tin về nhiều chủ đề, ví dụ: các kỹ năng nghiên cứu, thông tin về việc tổ chức các khoá học và gợi ý làm thế nào sắp xếp chương trình cho học viên những người muốn tham dự chương trình đào tạo từ xa. Hãy tìm hiểu đầy đủ mục đích của chương trình đào tạo. • Kiểm tra trên trang web của cơ sở cung cấp chương trình đào tạo. Hãy dành một khoảng thời gian thích đáng để xem toàn bộ những nội dung giới thiệu về cơ sở đào tạo, quy chế học, các chương trình khoá học trước khi bạn muốn đăng ký mua hoặc tham gia học tập. Chỉ quyết định khi bạn đó hiểu rừ mục đớch và định hướng thành cụng của khoỏ học này. Đọc kỹ đề cương khoá học. • Chương trình đào tạo từ xa cung cấp đầy đủ thông tin về khoá học, một học viên cần thiết phải học hoàn chỉnh một khoá đào tạo. Gồm thông tin mô tả về khoá học, các mục tiêu của khoá học, và các điều kiện, các buổi họp mặt, các nhiệm vụ, và tổ chức thi sát hạch, loại phương tiện truyền thông và công nghệ sử dụng, lịch học hay thời gian biểu về công việc, và bộ phận hỗ trợ thông tin liên lạc. Nhận biết các công cụ cần thiết để hoàn thành các nhiệm vụ. • Trước khi bạn đăng ký một khoá học, đảm bảo bạn truy cập được với các công cụ cần thiết để hoàn thành các nhiệm vụ được giao. Các công cụ giúp bạn tổ chức công việc và trao đổi thụng tin theo suy nghĩ của bạn rừ ràng. Truy cập tới phương tiện VCR, băng catset, máy Fax, máy tính với đầy đủ phần cứng và modem cho phép truyền dẫn theo địa chỉ e-mail là những điều kiện không thể thiếu cho nhiều lớp học từ xa. Trở nên thiết thực hơn. • Bạn không cần phải học theo lịch trình của một lớp học, mà bạn nên thực hiện các công việc học thuật thường xuyên. Nên nhớ bạn phải mất ít nhất 2 giờ nghiên cứu mỗi tuần cho mỗi tín chỉ “credit” bạn đang học. Vì thế nếu bạn sẽ không có đủ thời gian trong thời khoá biểu cá nhân hàng tuần, dĩ nhiên bạn sẽ nản lòng. Đặt ra mục các mục tiêu tạm thời và thời hạn cho bản thân, và cố định chúng. • Nên có một cuốn lịch mô tả về các tuần học trong một kỳ học và đánh dấu số lượng công việc cần làm. Đánh dấu các ngày khi bạn nghĩ phải thi sát hạch, nộp các bài luận, bài kiểm tra, liên hệ với người hướng dẫn. Đừng bao giờ không đúng thời hạn của chương trình!. Tránh bị gián đoạn khi tham dự khoá học. • Bạn nên tránh không bị gián đoạn và sao lãng khi ban đang xem lại một chương trình học qua video, đang nghe băng catset, đang đọc một cuốn sách, đang làm việc trên máy tính, hay đang nghiên cứu. Tắt máy điện thoại di động hoặc nhấc bỏ tổ hợp ra khỏi máy điện thoại nếu không có ai ở đó trả lời, ngoài bạn. Các phương pháp nghiên cứu. • Tìm một nơi nào đó tránh không bị sao lãng. Có thể xem xét lại công việc được giao- truớc hay hay sau các giờ học và xem vào giờ ăn trưa - ở một thư viện công cộng, hay tại phòng riêng nhà bạn. Giữ liên lạc với người giáo viên. • Liên lạc với người hướng dẫn thường xuyên, đặc biệt những thắc mắc về nội dung các tài liệu. Người hướng dẫn luôn sẵn sàng trả lời qua phone, email, hay bạn hẹn gặp ở trường học. Bạn cũng có thể trả lời người hướng dẫn bằng mail hoặc bằng FAX. Chuẩn bị hoàn thành các nhiệm vụ được giao và thi sát hạch. • Trong quá trình đào tạo từ xa, các nhiệm vụ học viên được giao có thể liên quan đến việc sử dụng nhiều phương tiện khác nhau: máy in, các băng video, audio, và mạng Internet. Nên nhớ bạn không những vừa có thể quan sát vừa có thể nghe được. Bạn đang học đào tạo từ xa qua những thông tin sẵn có trên các phương tiện khác nhau. Hãy ghi chép lại. Tưởng tượng ra các câu hỏi sẽ xuất hiện trong kỳ sát hạch theo định hướng cho nghiên cứu của bạn, hay từ các bài học, từ các băng video, hay băng casset, hay từ các công việc được giao của khoá học trên mạng. Sử dụng tốt các kỹ năng truyền thông. • Cẩn thận tập trung vào các hướng dẫn và chắc chắn bạn đã hiểu đang bị sát hạch khi nộp các nhiệm vụ đã được hoàn thành. Điều đó sẽ giúp bạn phát triển được một phản xạ cho phác thảo nhanh trước khi trả lời các câu hỏi khi các nhiệm vụ đã được nộp thông qua bài viết, qua email, thi miệng hay trên băng video/audio. Đánh giá sự tiến bộ của bạn thường xuyên. • Bạn đọc lại các mục tiêu của khoá học và các tiêu chuẩn đặt ra thường xuyên xem bạn tiến bộ như thế nào. • Trước khi sát hạch, đảm bảo bạn hiểu các thông tin có liên quan đến các nhiệm vụ của khoá học mà sẽ là cơ sở cho một bài sát hạch đặc thù. Tìm một số người bạn thân tiện cho việc nghiên cứu. • Nếu thấy cần phải nghiên cứu với nhiều học viên khác ở lớn học, đề nghị người hướng dẫn giúp tìm kiếm các học viên khác, người có thể hợp tác làm việc, học tập với bạn. Thảo luận về tiến bộ của bạn. • Hỏi người hướng dẫn với các mục đích khác nhau trong mỗi kỳ học bạn đã tiến bộ như thế nào. Cũng đề nghị sự giỳp đỡ và chỉ rừ ra bất cứ phần nào bạn thấy khú và chưa rừ. Áp dụng những kỹ thuật thư giãn để tập trung tốt hơn. Các kỹ thuật thư giãn có thể đưa lại những ích lợi cho việc học: có một số phương pháp như tăng độ tập trung, tăng cường tập trung cao độ, và giảm buồn chán. Một số kỹ thuật hồi phục thông thường gồm: thở sâu, thư dãn kéo căng, và nghe các loại nhạc êm dịu. Mạng Ineternet ra đời vào năm nào? Trình bày lịch sử phát triển của Internet. Dịch vụ Ineternet được chính thức cung cấp tại Việt nam vào năm nào?. a) Tiền thân của Internet Câu 4:. Để 2 mạng có thể kết nối với nhau thì:. Các quy tắc điều khiển, quản lý việc truyền thông máy tính được gọi là : b) Các giao thức. Các thiết bị thường dùng để kết nối các mạng trên Internet a) Router. Giao thức được dùng chủ yếu trên Internet? Trình bày về giao thức đó. có mấy tầng?. Mô hình OSI có mấy tầng? Trình bày về mô hình OSI và các tầng của TCP/IP?. Các tầng nào dưới đây không thuộc giao thức TCP/IP ? a) Tầng truy cập mạng. Trong các thuật ngữ dưới, những thuật ngữ nào chỉ bộ giao thức?. Trong các thuật ngữ dưới đây, những thuật ngữ nào KHÔNG chỉ dịch vụ Inetrnet a) WWW (World Wide Web). Hãy chọn đúng các nhà cung cấp dịch vụ Internet và nêu tên đầy đủ của từ viết tắt a) IAP. Phương pháp kết nối Internet nào phổ biến nhất đối với người dùng riêng lẻ?. Trình bày về địa chỉ IP. Những cấu trúc địa chỉ IP nào dưới đây là đúng ? Tại sao?. Internet Explorer là. b) Trình duyệt web dùng để hiển thị các trang web trên Internet Câu 23:. Ngôn ngữ đánh dấu siêu văn bản có viết tắt là? Trình bày về ngôn ngữ đánh dấu siêu văn bản. Ngôn ngữ đánh dấu siêu văn bản. a) Là 1 ngôn ngữ lập trình hệ thống rất mạnh b) Là 1 ngôn ngữ lập trình ứng dụng rất mạnh. c) Là ngôn ngữ đơn giản, sử dụng các thẻ để tạo ra các trang văn bản hỗn hợp d) Không phải ngôn ngữ lập trình.

        Câu 1

        Internet Explorer là. b) Trình duyệt web dùng để hiển thị các trang web trên Internet Câu 23:. Ngôn ngữ đánh dấu siêu văn bản có viết tắt là? Trình bày về ngôn ngữ đánh dấu siêu văn bản. Ngôn ngữ đánh dấu siêu văn bản. a) Là 1 ngôn ngữ lập trình hệ thống rất mạnh b) Là 1 ngôn ngữ lập trình ứng dụng rất mạnh. c) Là ngôn ngữ đơn giản, sử dụng các thẻ để tạo ra các trang văn bản hỗn hợp d) Không phải ngôn ngữ lập trình. Khi kết nối Internet qua điện thoại, chúng ta có phải trả cước phí điện thoại đường dài, cước phí liên lạc quốc tế hay không?.