Thiết kế, chế tạo robot tự động sử dụng vi điều khiển họ 8051

MỤC LỤC

NỘI DUNG

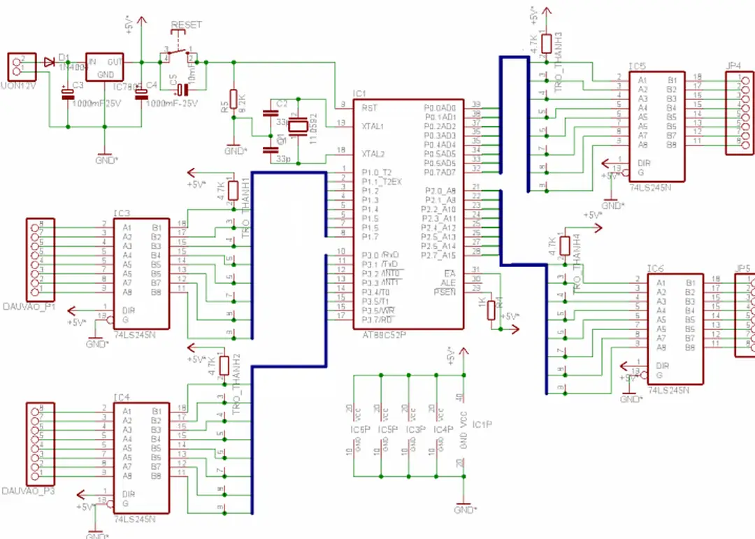
Trong robot sử dụng hai nguồn cơ bản là nguồn 12vDC cấp cho mạch vi xử lý và khối cảm biến. Để cung cấp đủ dòng cho các khối nhầt là khối khuếch đại nên nhóm đã chọn loại nguồn 24vDC 5Ah. Mạch điều khiển Robot có thể sử dụng nhiều phương pháp nhưng giải pháp vừa đơn giản, thuận tiện, chính xác và phù hợp với điều kiện của sinh viên là dùng Vi Điều Khiển, mà ở đây là sử dụng vi điều khiển họ 8051 ( AT89C51).

Không chỉ có giá thành thấp, phần cứng thiết kế đơn giản, AT89C51 còn có : + Khối xử lý CPU : để xử lý và thực thi chương trình. Sau khi nghiên cứu và thống nhất nhóm đã quyết định đưa ra giải pháp thiết kế mạch điều khiển robot như trong( hình 1). Việc lựa chọn các chiều truyền này phụ thuộc vào việc đặt chân 1 của IC đệm ở mức cao hay mức thấp.

Các tín hiệu vào, ra từ mạch điều khiển được nối ghép với các môdul khác thông qua các jump cắm. Việc thiết kế các mạch dưới dạng các môdul rất thuận lợi trong việc thay thế và di chuyển vì chỉ cần ghép các môdul lại với nhau bằng cáp và dây dẫn.

Hình 1 : Sơ đồ nguyên lý mạch VĐK
Hình 1 : Sơ đồ nguyên lý mạch VĐK

1.4- Khối cảm biến

Có rất nhiều cách khác nhau để định vị cho Robot như : lập trình theo thời gian, định vị dùng Camera, hay dùng các công tắc hành trình…Nhưng dùng cảm biến vẫn là thông dụng nhất, mà cụ thể ở đây là dùng các cảm biến quang để phát hiện các vạch trắng trên sân. Mặc dù đã sử dụng loại cảm biến quang của OMRON( loại cảm biến không bị ảnh hưởng bởi ánh sáng hồng ngoại) nhưng trong thực tế thi đấu do mặt sân rất bóng và trơn nên Robot vẫn bị nhiễu do sự phản xạ của ánh sáng xuống nền sân bóng tạo ra các vạch ảo khiến Robot nhận nhầm vạch. Giải pháp thứ hai là sử dụng các ngắt Timer trong Onchip để khử các nhiễu này, đây là một giải pháp rất hay và hiệu quả, nó không làm thay đổi phần cứng của Robot nhưng vẫn đảm bảo yêu cầu lọc xung nhiễu.

Khi gá cảm biến cần đảm bảo các yêu cầu: hai cảm biến dò đường phải được đặt chính giữa Robot, chúng phải song song với nhau và song song với các vạch ngang. Cảm biến đếm vạch gá cách hai cảm biến dò đường một khoảng sao cho khi Robot quay phải hoặc quay trái thì khả năng tìm lại đường là dễ dàng nhất. Cảm biến được cấp điện áp nằm trong khoảng 10-30vDC và đầu ra cho mức12V (khi không có vật phản xạ )hoặc 0V (khi có vật chắn phản xạ ánh sáng)để chuyển đổi điện áp này thành điện áp 0V,5V giao tiếp được với mạch vi điều khiển thì có rất nhiều giải pháp như dùng Transistor, dùng Optorcoupler PC817 … ở đây nhóm đã sử dụng biện pháp là dùng Diode cách ly.

Vì Cảm biến chúng em dùng loại NPN nên bên trong cảm biến có một dòng điện hút làm cho diode phân cực thuận kéo điện áp 5V ở chân VĐK xuống 0V(tức là vi điều khiển nhận được mức thấp 0V). Để điều khiển việc cấp dòng và áp cho động cơ hoạt động bình thường thực hiện được mục tiêu là tới đích nhanh, chính xác và đảm bảo độ linh hoạt của. Nhằm đảm bảo cho tranzitor hoạt động thì cần phân cực cho nó bằng cách cấp các mức điện áp vào các cực.Với trường hợp tranzitor hoạt động ở chế độ bão hoà thì cần tính toán giá trị điện trở phân cực.

Ghép các tranzitor lại vơí nhau nhằm điều khiển động cơ được linh hoạt hơn như chạy , dừng, đảo chiều các động cơ theo ý muốn thể hiện ở hình 10. Trên hình 9 bốn tranzitor Q1-Q4 là bốn transitor công suất ,tuỳ từng loại động cơ mà chọn loại tranzitor cho phù hợp, ở đây chúng em sử dụng loại C2335. Khi robot chưa được khởi động thì các tín hiệu đưa vào mạch là mức cao ,lúc đó tranzitor T1,T5 dẫn ⇒T2,T6 dẫn mạnh dẫn dòng xuống mass làm cho áp trên cực B của T3,T7 bằng không ⇒ T3,T7 không dẫn ⇒T4,T8 không được kích làm cho áp ở hai đầu động cơ bằng nhau ,động cơ không quay.

Khi muốn điều chỉnh tốc độ của động cơ ta điều chỉnh biến trở VR1 lúc này sẽ điều chỉnh điện áp phân cực cho cực B của T3,T7 làm cho các tranzitor nay dãn mạnh hay yếu ,tức là điều khiển T4,T8 dẫn mạnh hay yếu → áp đặt lên động cơ tăng hay giảm → động cơ quay nhanh , chậm. Ngăn dòng ngựơc khi các tranzitor dẫn và đồng thời dẫn dòng hồi tiếp từ đầu ra trở về ổn định điện áp phân cực cho các tranzitor T3,T7 làm cho mạch hoạt động ổn định. Nhưng nó cũng có nhược điểm lớn đó là tần số đóng ngắt nhỏ , nên khi điều khiển động cơ của robot với nhiều trường hợp diễn ra trên sân có thể không kịp dẫn tới robot không hoạt động đúng theo yêu cầu .Chỉ sử dụng mạch này với các cơ cấu chỉ có một động cơ,còn với động cơ lái thì phải đòi hỏi hai động cơ phải có công suất ,tốc độ như nhau.

Khi chọn loại động cơ cần phả chú ý tới tải mà động cơ cần kéo .Không nên chọn loại động cơ nhanh quá vì khi robot chạy lệch đường một chút thì do quán tính lớn nên vi điều khiển chưa kịp xử lý làm cho loạn hương trình , robot chạy sai với mục đích đề ra. Chọn động cơ là mộtviệc hết sức quan trọng vì từ đây chung ta mới chọn được loại nguồn cho phù hợp đảm bảo dòng cho động cơ lúc khởi động , và cũng từ đó mới chọn được linh kiện điều khiển chịu được dòng chạy qua động cơ như (tranzitor , rơle , IC).

Hình 5: Sơ đồ nguyên lý
Hình 5: Sơ đồ nguyên lý

2.CHƯƠNG TRÌNH ĐIỀU KHIỂN

    MPAM1 có hai đường chính tương ứng với hai chương trình điều khiển của AT89C51. Tùy vào mỗi trận đấu mà chúng ta chọn chương trình 1 hay chương trình 2 bằng công tắc chọn chế độ. Trên đây là chương trình điều khiển của Robot tự động MPAM1 ở sân thi đấu ( Theo đường đi đã nêu ở hình vẽ trên). Chương trình được nạp trong 4KB ROM của chip điều khiển. Các tín hiệu điều khiển được xuất ra ở cổng P0, các đầu vào của cảm biến dò đường và tín hiệu khởi động được đưa vào cổng P1, tín hiệu từ các biến đếm vạch nối với ngắt ngoài I được đưa vào cổng P3, các địa chỉ cụ thể như sau:. Stt Địa chỉ Bit Chức năng Ghi chú 1 P0.0 Điều khiển động cơ trái tiến. THIẾT KẾ, CHẾ TẠO ROBOT TỰ ĐỘNG. 9 P1.2 Tín hiệu từ công tắc hành trình khi hệ thống bóng nâng tới độ cao 10 P1.4 Tín hiệu chọn chương trình. Bảng trạng thái điều khiển hai động cơ Trái/ Phải. Hình dáng Robot MPAM. THIẾT KẾ, CHẾ TẠO ROBOT TỰ ĐỘNG. Đường đi của Robot. ** Lưu đồ giải thuật chương trình chạy thử a) Lưu đồ giải thuật chương trình chính. THIẾT KẾ, CHẾ TẠO ROBOT TỰ ĐỘNG. b) Lưu đồ giải thuật chương trình dò đường. THIẾT KẾ, CHẾ TẠO ROBOT TỰ ĐỘNG. c) Chương trình điều khiển $include(reg51.inc).

    Hình dáng Robot MPAM
    Hình dáng Robot MPAM