Hệ thống quản lý thông tin doanh nghiệp Business Map

MỤC LỤC

GIỚI THIỆU CÁC MÔ HÌNH CỦA QUY TRÌNH PHÁT TRIỂN PHẦN MỀM

Bảo trì bao gồm điều chỉnh các lỗi mà chưa được phát hiện trong các giai đọan trước của chu kì sống; nâng cấp sự thực hiện của hệ thống các đơn vị và nâng cao hệ thống dịch vụ cho là các phát hiện vê yêu cầu mới. Trước tiên, hai mô hình này đều có điểm giống nhau là đều dựa trên tinh thần của mô hình tiến hóa, và có thêm đặc điểm nhắm đến việc cung cấp một phần hệ thống để khách hàng có thể đưa vào sử dụng trong môi trường hoạt động sản xuất thực sự mà không cần chờ cho đến khi toàn bộ hệ thống được hoàn thành (trong mô hình mẫu hay tiến hóa, các phiên bản mẫu hay trung gian đều không nhắm đến đưa vào vận hành thực sự cho khách hàng, trừ phiên bản cuối cùng).

Hình 1.2 : Mô hình thác đổ
Hình 1.2 : Mô hình thác đổ

QUY TRÌNH PHÁT TRIỂN CỦA DỰ ÁN HỆ THỐNG BẢN ĐỒ DOANH NGHIỆP

• Phần mềm thường dược cấu trúc nghèo nàn: Sự thay đổi liên tục dễ làm đổ vỡ cấu trúc của phần mềm, tạo ra sự khó khăn và tốn phí. • Thường đòi hỏi những kỹ năng đặc biệt: Hầu hết các hệ thống khả dĩ theo cách này được tiến hành bởi các nhóm nhỏ có kỹ năng cao cũng như các cá nhân phải năng động.

DỰ ÁN XÂY DỰNG HỆ THỐNG BẢN ĐỒ DOANH NGHIỆP

MÔ TẢ BÀI TOÁN

    Quy trình quản lý trang riêng doanh nghiệp : Thông tin về tin tức, sản phẩm, liên hệ, quảng cáo… của doanh nghiệp được lưu trữ trong hệ thống. - Doanh nghiệp tự cập nhật các thông tin về tin tức, sản phẩm, liên hệ, bản đồ, tuyển dụng, hỗ trợ trực tuyến, quảng cáo, giới thiệu trên trang riêng của mình.

    HIỆN TRẠNG & HƯỚNG GIẢI QUYẾT

      Để giải quyết được toàn bộ những khó khăn được nêu ra ở trên, việc xây dựng một hệ thống phần mềm cho phộp quản lý toàn bộ quỏ trỡnh theo dừi và quản lý thông tin cá nhân, tuyển dụng, quảng cáo, trang riêng doanh nghiệp. Hỗ trợ việc thêm mới, cập nhật, quản lý và tìm kiếm thông tin tuyển dụng một cách dễ dàng cho đối tượng cá nhân tìm việc và doanh nghiệp tìm người.

      KẾ HOẠCH DỰ ÁN

      • CƠ SỞ VẬT CHẤT
        • QUẢN LÝ CẤU HÌNH

          2 Ngỗn ngữ lập trình Microsoft Visual Studio 2008 3 Hệ quản trị cơ sở dữ liệu Microsoft SQL Server 2005 4 Soạn thảo tài liệu, báo cáo Microsoft Office 2003. CI: Software configuration items - Đơn vị cấu hình : là các thông tin được tạo trong quá trình phát triển phần mềm (vd : chương trình máy tính, các tài liệu: kế hoạch dự án, tài liệu thiết kế…,dữ liệu).

          Hình 3.1 : Sơ đồ thư mục dự án
          Hình 3.1 : Sơ đồ thư mục dự án

          YÊU CẦU NGHIỆP VỤ

            Mỗi doanh nghiệp đăng ký tài khoản trên hệ thống được cung cấp cho một trang riêng chuyên biệt để có thể quảng bá hình ảnh của mình bằng việc : đăng tin tức và sự kiện của mình, đăng sản phẩm nổi bật của mình, đăng tuyển dụng của mình, các hình thức quảng cáo khác trên trang riêng này. Hệ thống lưu trữ rất nhiều thông tin về người dùng cá nhân và doanh nghiệp, thêm vào đó là các thông tin về tuyển dụng, tin tức doanh nghiệp, sản phẩm doanh nghiệp.Do đó hệ thống cung cấp các công cụ kết xuất báo cáo thống kê hiệu quả giúp cho người quản trị hệ thống dễ dàng hơn trong việc quản lý các thông tin trên.

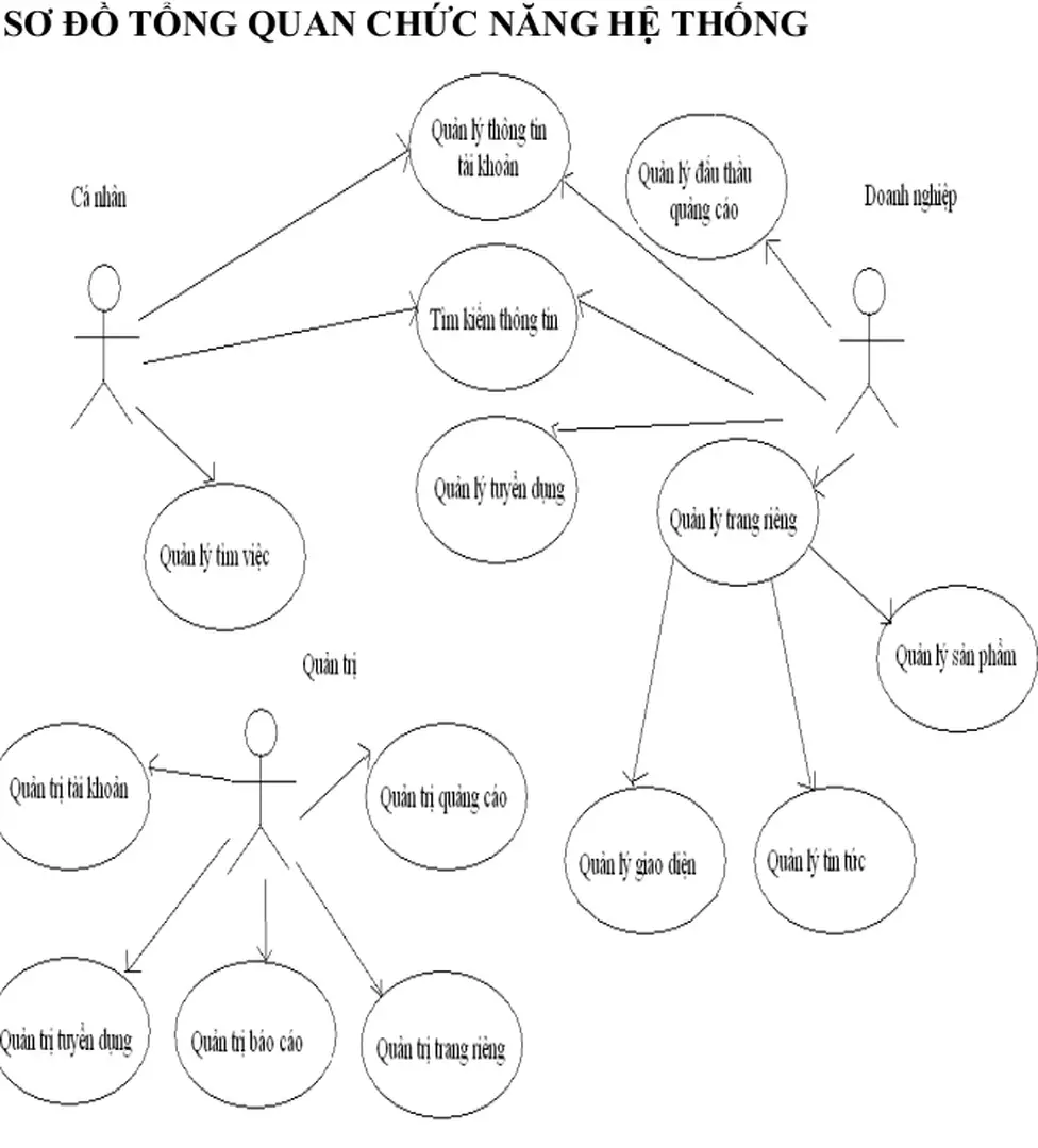
            2. SƠ ĐỒ TỔNG QUAN CHỨC NĂNG HỆ THỐNG
            2. SƠ ĐỒ TỔNG QUAN CHỨC NĂNG HỆ THỐNG

            ĐẶC TẢ CHỨC NĂNG HỆ THỐNG

            QUẢN LÝ THÔNG TIN NGƯỜI DÙNG

            Mô tả Chức năng này cho phép người sử dụng cập nhật thêm các thông tin về tài khoản trong hệ thống của mình. Chức năng này bắt đầu khi người sử dụng muốn cập nhật và quản lý thông tin tài khoản của mình trong hệ thống. Mô tả Chức năng này cho phép người sử dụng đưa hình ảnh,thông tin của mình lên trên bản đồ hệ thống (Bản đồ của GoogleMap).

            Phát sinh ở bước 3 : Hệ thống sẽ thông báo lỗi và yêu cầu người dùng nhập lại thông tin về kinh độ và vĩ độ nếu nó không chính xác.

            QUẢN LÝ THÔNG TIN TUYỂN DỤNG

            Các thông tin về cá nhân và thông tin liên hệ, hệ thống sẽ tự động truy xuất và điền thông tin đã có khi cá nhân đăng ký tài khoản trên hệ thống, tuy nhiên người dùng cá nhân vẫn có thể thay đổi một số thông tin liên quan mà hệ thống cho phép. Hệ thống sẽ gửi bản tin tìm việc của cá nhân tới quản trị viên hệ thống để xác nhận lại thông tin nếu cá nhân chọn đăng tin tìm việc , hệ thống sẽ lưu lại tin tìm việc của cá nhân nếu họ chọn lưu tạm. Các thông tin về giới thiệu nhà tuyển dụng và thông tin liên hệ, hệ thống sẽ tự động truy xuất và điền thông tin đã có khi doanh nghiệp đăng ký tài khoản trên hệ thống, tuy nhiên doanh nghiệp vẫn có thể thay đổi một số thông tin liên quan mà hệ thống cho phép.

            Hệ thống sẽ gửi bản tin tuyển dụng của doanh nghiệp tới quản trị viên hệ thống để xác nhận lại thông tin nếu doanh nghiệp chọn đăng tin tuyển dụng , hệ thống sẽ lưu lại tin tuyển dụng của doanh nghiệp nếu họ chọn lưu tạm.

            QUẢN LÝ THÔNG TIN ĐẤU THẦU QUẢNG CÁO

            Chức năng này cho phép người sử dụng là doanh nghiệp theo dừi được tỡnh hỡnh đấu thầu quảng cỏo của mỡnh, từ đú đưa ra các quyết định về chiến lược quảng hiệu quả. Chức năng này bắt đầu khi người sử dụng muốn theo dừi tỡnh hỡnh đấu thầu quảng cáo của doanh nghiệp trong việc quảng bá hình ảnh và sản phẩm. Hệ thống cung cấp công cụ để kết xuất các báo cáo, thống kê thành các định dạng file khác nhau, giúp người dùng lập báo cáo trực tiếp từ kết quả hiển thị.

            Hệ thống cập nhật lại quá trình tạo báo cáo của người dùng để người dùng có thể quản lý quá trình làm việc của mình trong việc tạo báo cáo.

            QUẢN LÝ TRANG RIÊNG DOANH NGHIỆP

            Các thông tin trên sẽ được mặc định hiển thị tại một vị trí mà người dùng nào vào trang riêng của mỗi doanh nghiệp đều có thể dễ dàng thấy được. Chức năng này bắt đầu khi người sử dụng muốn quản lý thông tin về tin tức và sự kiện của mình trong hệ thống và cụ thể là trên trang riêng doanh nghiệp. Khi có thay đổi, hay người dùng hoàn tất một tác vụ thêm mới, cập nhật hoặc xóa thông tin của tin tức, hệ thống sẽ cập nhật lại các thay đổi trên.

            Khi có thay đổi, hay người dùng hoàn tất một tác vụ thêm mới, cập nhật hoặc xóa thông tin của sản phẩm, hệ thống sẽ cập nhật lại các thay đổi trên.

            QUẢN LÝ BÁO CÁO THỐNG KÊ

            Chức năng này bắt đầu khi người quản trị hệ thống có được các báo cáo thống kê hệ thống liên quan tới các thông tin của cá nhânm doanh nghiệp trên hệ thống. Dựa vào các tiêu chí lọc mà quản trị viên lựa chọn, hệ thống sẽ truy xuất và tổng hợp thông tin sau đó hiển thị cho người dùng. Phát sinh ở bước 3 : Hệ thống sẽ kiểm tra các thông tin mà người dùng đưa vào các thông tin để lọc báo cáo không chính xác.

            QUẢN TRỊ HỆ THỐNG

            Hệ thống truy xuất và hiển thị thông tin liên quan của các tài khoản theo tiêu chí tìm kiếm của người quản trị qua đó giúp người quản trị dễ dàng hơn trong việc quản lý. Chức năng này cho phép người quản trị viên có thể tạo ra các chiến dịch quảng cáo trên hệ thống, để các doanh nghiệp tham gia đấu thầu quảng bá hình ảnh và sản phẩm. Chức năng này cho phép người quản trị viên xét duyệt các tin tuyển dụng và tìm việc của người sử dụng trước khi đưa lên hệ thống, và cú thể theo dừi tỡnh hỡnh tuyển dụng cũng như tỡm việc của doanh nghiệp và người dùng cá nhân.

            Người quản trị thay đổi cỏc thụng tin về giao diện trang riờng, theo dừi thông tin về sản phẩm, tin tức, hợp tác của doanh nghiệp, hệ thống sẽ cập nhật lại các thông tin thay đổi trên.

            THIẾT KẾ HỆ THỐNG

            THIẾT KẾ KIẾN TRÚC HỆ THỐNG

               Business Layer: Lớp này cung cấp các dịch vụ(các phương thức) cho phép lớp Presentiation Layer sử dụng.  Dataset Layer: Lớp này kết nối trực tiếp đến CSDL và tạo ra DataTableAdapter Class và DataTable Class. Sử dụng phương thức kết nối TCP/IP, giao tiếp với WebServer thông qua trình duyệt.

              Hình 6.2 : Mô hình phân rã chức năng / phân hệ hệ thống
              Hình 6.2 : Mô hình phân rã chức năng / phân hệ hệ thống

              THIẾT KẾ DỮ LIỆU HỆ THỐNG

                8 PersonalEmployments Thông tin tìm việc của cá nhân 9 ManageDesigns Thông tin quản lý giao diện trang.

                Hình 6.3 : Mô hình dữ liệu quan hệ quản lý thông tin tài khoản
                Hình 6.3 : Mô hình dữ liệu quan hệ quản lý thông tin tài khoản

                CHƯƠNG TRÌNH

                • CÀI ĐẶT HỆ THỐNG
                  • TRIỂN KHAI HỆ THỐNG

                    Trải qua một thời gian làm việc, sau khi hoàn thành dự án, đội ngũ phát triển đã tích lũy thêm được rất nhiều kỹ năng : kỹ năng phát triển phần mềm, kỹ năng quản trị dự án phần mềm … tất cả là điều kiện thuận lợi cho phép mở rộng hệ thống hiện tại cũng như xây dựng những hệ thống mới để đáp ứng ngày càng tốt hơn các yêu cầu quản lý trong tương lai. • Ngoài ra, hệ thống còn có thể phát triển thêm một số chức năng khác nữa như báo cáo thống kê chi tiết về tình trạng hoạt động của các tài khoản hệ thống, thông tin tuyển dụng, thông tin trang riêng doanh nghiệp và thông tin đấu thầu quảng cáo. Quá trình phát triển dự án trải qua đầy đủ các giai đoạn cơ bản của một quy trình phát triển phần mềm: khảo sát, phân tích, thiết kế, cài đặt, kiểm thử… đã đảm bảo được sự tin cậy và tính chính xác cho tất cả các chức năng mà hệ thống cung cấp.

                    Cuối cùng, chúng tôi xin được gửi lời cảm ơn tới tất cả các thầy cô giáo khoa Toán – Tin Đại học Thăng Long và các bạn trong suốt thời gian qua đã quan tâm và nhiệt tình giúp đỡ để hệ thống có thể ngày càng hoàn thiện cả về chức năng và nghiệp vụ.

                    Hình 7.1 : Sơ đồ cài đặt tổng quan
                    Hình 7.1 : Sơ đồ cài đặt tổng quan