Điều chỉnh tốc độ động cơ điện một chiều

MỤC LỤC

Ảnh hưởng của điện áp phần ứng

Như vậy khi thay đổi điện áp đặt vào phần ứng động cơ ta được một họ đặc tính cơ song song với đặc tính cơ tự nhiên. Do đó phương pháp này cũng được sử dụng để điều chỉnh tốc độ động cơ. Giả thiết điện áp phần ứng Uư = Uđm =const , không nối thêm điện trở phụ vào.

Ta có một họ đặc tính cơ với ox tăng dần và độ của đặc tính giảm dần khi giảm từ. Các đặc tính cơ điện và đặc tính cơ của động cơ khi giảm từ thông được biểu. Với dạng mômen của phụ tải Mc thích hợp với chế độ làm việc của động cơ thì.

-Động cơ điện một chiều có nhiều ưu điểm so với các động cơ khác, không. +Điều chỉnh điện trở phụ mắc thêm vào phần ứng +Điều chỉnh từ thông động.

Phương pháp điều chỉnh tốc độ

Đồ án môn học:. thì có thể lam cho tốc độ động cơ lớn quá giới hạn cho phép , hoặc làm cho điều. kiện chuyển mạch bị xấu đi do dòng phần ứng tăng cao , hoặc để đảm bảo chuyển mạch bình thường thì cần phải giảm dòng phần ứng và như vậy sẽ làm cho mômen. cho phép trên trục động cơ giảm nhanh, dẫn đển động cơ bị quá tải. đường đặc tính điều chỉnh song song với nhau.Nhưng muốn thay đổi Uư thì phải có. bộ nguồn một chiều thay đổi được điện áp ra , thường dùng các bộ biến đổi. b) Đặc tính điều chỉnh tốc độ ĐMđl bằng cách thay đổi Uư. Các bộ biến đổi có thể là: Bộ biến đổi máy điện :dùng máy phát một chiều(F),máy. Hai Thyristor T1 và T3 đang ở trạng thái sẵn sàng dẫn điện vì chưa có xung kích khởi.

Vì vậy trong mạch xảy ra quá trình trên và lặp lại liên tục.Vì có điện cảm L trong.

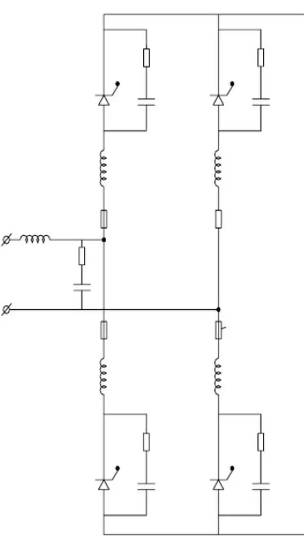
Hình 1.8 : a) Sơ đồ điều chỉnh tốc độ ĐMđl bằng
Hình 1.8 : a) Sơ đồ điều chỉnh tốc độ ĐMđl bằng

Chọn Thyristor .1.Điện áp

Tính chọn biến áp lực : .1 Mạch từ

Tính cuộn kháng cân bằng

Nếu dừng lại ở hai số hạng đầu thì biểu thức giải tích của Ud là : U2.

Tính chọn mạch bảo vệ

Công suất tổn thất và làm mát

    Tổn thất phụ bao gồm tổn thất chuyển trạng thái(từ khoá sang mở và ngược lại) và tổn. Thyristor hoặc diode thường bị chọc thủng khi chuyển mạch vì khi ấy chúng phải chịu điện áp ngược lớn nhất. Giai đoạn 1: từ khi dòng điện sự cố tác động đến khi xuất hiện hồ quang thq.

    Giai đoạn 2 : từ khi xuất hiện hồ quang đến khi cắt xong dòng điện sự cố tc,. Các thông số đặc trưng cho dây chảy là : Điện áp định mức và dòng điện định. Không nên đặt dây chảy vào mạch điện có điện áp cao hơn điện áp của dây chảy.

    Dòng điện định mức của dây chảy phải bằng hoặc lớn hơn dòng điện bảo vệ nó, nhưng. Thyristor ghép song song mà một Thyristor bị chọc thủng thì dòng tải chia đều cho N -. Thyristor cũng rất nhạy cảm với điện áp quá lớn so với điện áp định mức, gọi là.

    Khi khoá Thyristor bằng điện áp ngược, các điện tích đổi ngược hành trình, tạo ra. Để bảo vệ quá điện áp người ta thường dùng mạch RLC, bảo vệ riêng từng Thyristor. Đạo hàm điện áp si nh ra dòng điện chảy qua tụ C, đến giữa anốt và catốt của.

    Thyristor mở cho dòng điện chảy qua khi có điện áp dương đặt trên anốt và xung áp. Điều khiển được vị trí xung điều khiển trong phạm vi nửa chu kỳ dương của điện. Tạo ra các xung đủ điều kiện mở được Thyristor ( xung điều khiển thường có biên độ từ 2 ÷ 10V, độ rộng xung tx =.

    Hình 4.4: Sơ đồ bộ biến đổi có bảo vệ quá dòng và quá áp
    Hình 4.4: Sơ đồ bộ biến đổi có bảo vệ quá dòng và quá áp

    Nguyên lý điều khiển Arccos U

    Khâu khuếch đại xung

    Thông thường các phần tử trên mạch động lực làm việc dưới điện áp cao trong khi mạch điều khiển lại hoàn toàn nằm dưới điện áp thấp.Vì vậy để đảm bảo an toàn cho mạch điều khiển và người sử dụng , mạch điều khiển phải được cách ly về. Tạo xung mở Thyristor theo chu kỳ, tức là khâu khuếch đại xung sẽ tạo ra xung có biên độ dủ lớn để dưa đến các. Ở đây ta dùng phần tử ghép quang thay cho biến áp xung vì các thông số thiết kế.

    Darlington transistor, hoặc photo-thyristor,photo-triac Mạch sơ cấp và mạch thứ cấp cách li hoàn toàn với điện trở cách ly khoảng 1011∧. Để giảm nhỏ dòng vào cực điều khiển ta chọn điện trở hạn chế dòng điều khiển R4=. Khi xuất hiện tín hiệu vào Ue (Tín hiệu ra của khâu so sánh,xung sin chữ nhật).

    Tín hiệu vào ue là một tín hiệu logic( xung sin chữ nhật).Khi ue bằng “1” thì.

    Khâu so sánh

    Ở đầu ra của khâu so sánh này ta nhận được một chuỗi xung chữ nhật dương và. Có thể dùng một diode ở đầu ra khâu so sánh để loại đi xung âm.

    Khâu đồng pha

    Tín hiệu đầu ra của khâu OA1 là : OA1 có nhiệm vụ tạo hàm cosin nhanh pha hơn điện áp đặt lên hai đầu anot, catot. Mỗi kênh điều khiển phải dùng 2 khuếch đại thuật toán, do đó ta chọn 4 IC loại. TL081 do hãng TexasInstruments chế tạo, mỗi IC này là 1 khuếch đại thuật toán có sơ đồ nối chân : (hình vẽ).

    PHỎNG 6.1 Cấu tạo sơ đồ mô phỏng